Lorentzian 함수(로렌츠 함수)는 물리학과 신호처리, 특히 공명(resonance)과 푸리에 변환에서 자주 등장하는 함수.
1. Definition
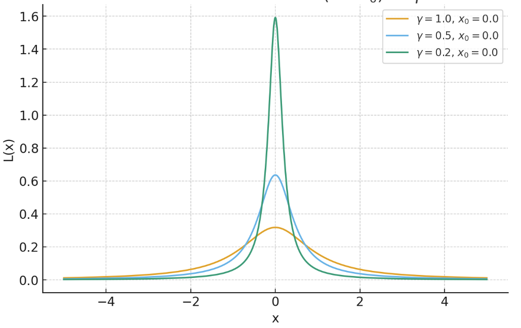
Lorentzian function 또는 Cauchy distribution function은 다음과 같이 정의됨:
$$
L(x; x_0, \gamma) = \frac{1}{\pi}\frac{\gamma}{(x - x_0)^2 + \gamma^2}
$$
where,
- $x_0$: 중심(center). 주로 0으로 사용되는 경우도 많음.
- $\gamma$ > 0: 반치폭(half width at half maximum, HWHM)
- 전체 면적 $\int_{-\infty}^{\infty} L(x),dx = 1$

다음과 같이 $\frac{1}{\pi}$를 제거하고 $x_0=0$인 형태로도 자주 사용됨.
$$L(x; \gamma) = \frac{\gamma}{x^2+\gamma^2}$$
- 이 경우 면적은 $\pi$임.
2. 주요 특징 (Properties)
| 속성 | 설명 |
| 대칭성 | $x_0$을 중심으로 even function(짝함수) |
| 최대값 | $L(x_0) = 1/(\pi \gamma)$ |
| 폭 | $FWHM = 2\gamma$ |
| 꼬리감소 | $L(x) \sim \dfrac{1}{x^2}$ (heavy tail) |
- 평균/분산은 보통 정의되지 않음 (꼬리가 너무 느리게 감소하기 때문).
3. Fourier 변환과의 관계
Lorentzian 함수는 지수 감쇠 함수의 푸리에 변환으로 등장.
$$e^{-\gamma|t|} \overset{\mathcal{F}} {\longleftrightarrow} \frac{2\gamma}{\gamma^2 + \omega^2}$$
여기서 $\frac{2\gamma}{\gamma^2 + \omega^2}$ 는 Lorentzian 형태임.
즉, 시간 영역에서 신호가 감쇠(or 진동)하면,
주파수 영역에서 Lorentzian 모양의 스펙트럼이 발생함.
때문에 Lorentzian은
공명(Resonance) 스펙트럼, 광선폭(Line width),
NMR, X-ray, CT 등에서의 신호선폭 표현에 매우 자주 사용되는 함수임.
4. Impulse function(Dirac delta)와의 관계
Lorentzian은 감쇠 파라미터 $\gamma$가 $0^+$로 갈수록 점점 뾰족해지며,Dirac delta 함수로 수렴함..
$$
\boxed{
\lim_{\gamma \to 0^+} \frac{1}{\pi} \frac{\gamma}{x^2 + \gamma^2} = \delta(x)
}
$$
이는 다음 두 가지 조건을 만족하기 때문입니다:
- 항상 양수: $L(x) \ge 0$
- 면적이 1: $\displaystyle \int_{-\infty}^{\infty} L(x),dx = 1$
따라서 Lorentzian에서 $\underset{\gamma \to 0}{\lim}$을 취하면 “impulse function”으로 볼 수 있음.
$$\displaystyle \lim_{\gamma \to 0^+} \frac{\gamma}{x^2+\gamma^2} = \pi \delta(x)$$
즉, Dirac delta 의 부드럽고 수학적으로 취급 가능한 approximation 임.
2023.10.13 - [.../Signals and Systems] - [SS] Fourier Transform of Impulse Function (Dirac Delta)
[SS] Fourier Transform of Impulse Function (Dirac Delta)
Continuous Time Signal에서의 Impulse Function은 Dirac Delta Function $\delta(t)$임.이는 다음을 만족함.$$\delta(t)=\left\{ \begin{matrix} \infty &,t=0 \\ 0 &,t \ne 0 \end{matrix}\right. \\ \int^\infty_{-\infty} \delta(t)dt=1$$ 2022.08.29 - [...
dsaint31.tistory.com
4-1. 비교
| 구분 | Lorentzian | Delta (Impulse) |
| 식 | $\frac{1}{\pi}\frac{\gamma}{x^2+\gamma^2}$ | $\delta(x)$ |
| 파라미터 | $\gamma>0$: 폭 조절 | 없음 |
| 폭 | $\propto \gamma$ | 0 (이상적 점) |
| 면적 | 1 | 1 |
| 극한 관계 | $\lim_{\gamma\to 0^+} L(x)=\delta(x)$ | 자기 자신 $ |
| 물리적 의미 | 공명곡선, 라인폭, 감쇠 | 순간적 자극, 단위 에너지 |
4-2. gamma와 dirac delta
- $\gamma$가 작을수록 Lorentzian은 더 뾰족하고 δ에 가까워짐
- $\gamma$가 크면 넓게 퍼진 스펙트럼 → 감쇠가 강한 시스템
$$e^{-\gamma|t|} \overset{\mathcal{F}}{\longrightarrow} \frac{2\gamma}{\gamma^2+\omega^2}$$
즉, 시간 영역에서 감쇠가 강할수록 주파수 영역에서 스펙트럼이 넓어짐..
'... > Signals and Systems' 카테고리의 다른 글
| [SS] $u(t)-u(t-a)$ 의 (unilateral) Laplace Transform (0) | 2025.10.30 |
|---|---|
| [SS] 상수 함수에 대한 Unilateral Laplace Transform (0) | 2025.10.30 |
| Parseval's Theorem (0) | 2025.10.15 |
| Complex Exponential Fourier Series (0) | 2025.10.01 |
| Trigonometric Fourier series (0) | 2025.10.01 |