Central Limit Theorem (중심극한정리)
mean의 sampling distribution의 다음과 같은 속성을 기술하는 Theorem이 Central Limit Theorem임.
population이 무엇이든지 간에
sample size ($N$, 1개의 sample의 element의 수)가 충분히 크다(흔히 30 or 40이상)면,
해당 sample의 mean (또는 합계치를 사용할 수도 있음) 을
random variable로 삼아 얻은 sampling distribution은
normal distribution에 가까워지고
population의 mean과 같은 mean을 가진다는 Theorem(정리).
표본의 mean 혹은 합계치 가 normal distribution이 된다는 것(즉, sampling distribution에 해당하는 내용임)이지
population이 항상 normal distribution임을 보장하는 정리가 아님을 주의할 것.
- mean이 $\mu$, variance $\sigma^2$인 population에서
한 sample이 $N$개의 element를 가지도록 sampling할 경우,
해당 sampling을 여러 차례(ideal하게는 무한번 반복) 수행하여
얻은 sample들의 mean 또는 합으로 구한 - sampling distribution 의 mean과 variance는 다음과 같다.
- $\mu_{\text{sample}}=\mu$
- $\sigma^2_{\text{sample}}=\dfrac{\sigma^2}{N}$
- $N$, sample size가 증가할 수록,
해당 sampling의 mean의 sampling distribution은 normal distribution에 가까워지며(Central Limit Theorem에 의해),
해당 sampling distribution의 mean은 population mean에 가까워짐(큰수의 법칙에 의해)
(arithmetic mean으로 구한 경우)- population의 distribution이 어떤 형태이었던지에 상관없이
sample들의 mean에 대한 sampling distribution은
$N$이 커질수록 normal distribution이 된다. ◀ Central Limit Theorem!!- 만약 population도 normal distribution이면,
sampling distribution of the mean 역시 normal distribution임. - population이 normal distribution이 아니더라도, $N\ge30$ 정도의 충분히 큰 sample size인 경우엔
sampling distribution of the mean은 normal distribution을 가지게 됨.
- 만약 population도 normal distribution이면,
- 이때 $N$개의 element로 구성된 sample을 얻는 과정, 즉 sampling에서 각각의 샘플은 서로 독립(independent)이 되도록 얻어짐 (=random sampling).
- 또한 모든 $N$개의 element로 구성된 sample은 같은 population에서 얻어져야 함.
- population의 distribution이 어떤 형태이었던지에 상관없이
- 약 30 or 40개 이상의 sample을 수집하고 이들의 mean값을 해당 sample의 모집단의 mean으로 여겨도 된다는 애기임.)
약 30 or 40개 이상의 sample을 수집한 경우,
이들의 mean값을 해당 sample의 모집단의 mean의 좋은 추정치로 여길 수 있으며,
해당 sample mean의 분포는 normal distirbution이라고 근사해도
통계적으로 타당하다는 애기임.
sampling error를 줄이기 위해 왜 sample size $N$이 커져야 하는지를 보여주는 theorem임.
요약.
- 적절한 size $N \ge 30 \text{ or }40$의 sample들로 얻어진 sampling distribution은 항상 normal distribution이다.
- 해당 samplint distribution 의 mean은 population의 mean임 : $ \mu_{\text{sample}}=\mu$. (The Law of Large Numbers)
- 해당 samplint distribution 의 variance은 다음이 성립 : $\sigma^2_{\text{sample}}=\dfrac{\sigma^2}{N}$
2022.04.21 - [.../Math] - [Math] The Law of Large Numbers (or The weak law of large numbers)
[Math] The Law of Large Numbers (or The weak law of large numbers)
어떤 한 trial(시행)에서 사건 $A$가 일어날 수학적 확률(Analytic probability)이 $p$일 때,$n$번의 독립시행(independent trial)에서 사건 $A$가 일어나는 횟수를 $x$ 라고 하면,아무리 작은 양수 $\epsilon$을 택하
dsaint31.tistory.com
2025.09.16 - [.../Math] - sampling error vs. sampling bias
sampling error vs. sampling bias
Sampling Error (표본 오차, Sampling Noise)정의: population 에서 sampling을 수행할 때 random(우연)에 의해 발생하는 무작위적 변동(random variability). sampling에서 randomness를 피할수 없고 해당 sample에서 얻어진 sam
dsaint31.tistory.com
2024.02.23 - [.../Math] - [Math] Random Sampling
[Math] Random Sampling
Random SamplingRandom Sampling은 다음을 가르킴.Population(모집단)에서 element를 각각 무작위(random)로 선택하여 얻는sampling method(샘플링, 표본추출)을 가르킴. Statstics에서일반적으로 "제한된 수의 sample들로
dsaint31.tistory.com
Example 1
1이 될 확률이 $P$인 $N$번의 Bernoulli trial을 독립적으로 수행하고 결과값을 다 더한 경우,
해당 결과값의 확률분포는 Binomial distribution $(N,P)$를 따르게 됨.
Bernoulli distribution에서
estimated value(=mean)는 $P$이고,
standard deviation은 $\sqrt{P(1-P)}$임.
하지만, 이 분포를 population으로 삼아
$N$개의 element를 가지는 sample을 뽑아 이 element들을 더한 값을 random variable로 삼은 경우
$N$이 충분히 크다면,
mean이 $\mu_{N}=NP$ 이고
standard deviation은 $\sigma_{N}=\sqrt{NP(1-P)}$인 normal distribution이 된다.
($\sigma^2_N=\frac{N^2P(1-P)}{N}$)
- $N\ge10$이고 $P\le0.1$ 인 경우, 즉 $N$이 비교적 크고 1이 될 확률이 아주 작은 경우에는 Poisson distribution 이 가까워짐.
- $N$이 크고 $P$가 아주 작지 않은 경우에는, Normal distribution 에 가까워짐.
import numpy as np
import scipy as sp
import seaborn as sns
sns.set()
# 동전던지기에서 앞면이 나올 확률분포는
# 정규분포가 아니나,
# "동전을 10000번 던진 경우의 앞면이 나올 횟수"의 분포(sampling distibution)은
# 정규분포임.
# 무한번 10000번 던져서 sampling distribution을 만들 수는 없으니
# 여기선 50000번 10000번 던지기를 수행..
n_size = 10000
n_trials = 50000
# head 1, tail 0
coin = np.array([0,1])
n_heads =np.zeros(n_trials)
np.random.seed(1)
for i in range(0, n_trials):
n_heads[i] = sp.sum(
np.random.choice(coin, size=n_size, replace=True)
)
sns.distplot(n_heads, color = 'black')

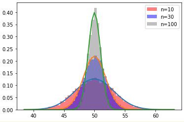
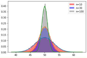
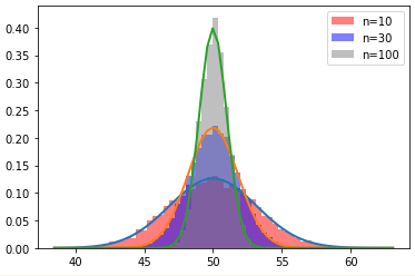
Example 2
normal distribution이 population인 경우에서
sample의 사이즈에 따라, 분포가 퍼진 정도가 어떻게 달라지는지를 보여주는 script.
import numpy as np
from matplotlib import pyplot as plt
num_points = 10000
sample_size = 10
def get_population (mu, sigma, pop_size):
return np.random.randn(pop_size)*sigma+mu
def get_sampling_dist(mu, sigma,sample_size, num_sampling, ibins=None, pop_size=100000, label=None, color=None):
population = get_population(mu,sigma,pop_size)
sample_dist = np.zeros(num_sampling)
for i in range(num_sampling):
sample_idx = np.random.randint(pop_size, size=sample_size)
samples_data = population[sample_idx]
sample_dist[i] = np.mean(samples_data)
#hist, bin_edges = np.histogram
sample_sigma = sigma/np.sqrt(sample_size)
if ibins is None:
count, bins, ignored = plt.hist(sample_dist, bins='auto', density=True, color=color, label=label, alpha=0.5)
else:
count, bins, ignored = plt.hist(sample_dist, bins=ibins, density=True, color=color, label=label, alpha=0.5)
plt.legend()
plt.plot(bins, 1/(sample_sigma * np.sqrt(2 * np.pi)) *
np.exp( - (bins - mu)**2 / (2 * sample_sigma**2) ),
linewidth=2)
return bins
ibins_10 = get_sampling_dist(50,10,10,10000,color='red', label='n=10')
ibins_30 = get_sampling_dist(50,10,30,10000,ibins_10,color='blue', label='n=30')
ibins_100 = get_sampling_dist(50,10,100,10000,ibins_10,color='gray', label='n=100')

sample의 사이즈($N$)이 10, 30, 100인 경우를 보여줌.
population의 parameter는 다음과 같음.
- $\mu=50$
- $\sigma=10$
References
Central Limit Theorem : summary
'... > Math' 카테고리의 다른 글
| [Math] The Law of Large Numbers (or The weak law of large numbers) (0) | 2022.04.21 |
|---|---|
| [Math] Definition of Vector Space and Sub-Space (0) | 2022.04.05 |
| [Statistics] Moment (Probability Moment) (0) | 2022.03.31 |
| [Math] Vector (2) : Vector Function (0) | 2022.03.28 |
| [Math] Vector (1) (1) | 2022.03.28 |