Fourier Series (FS) or Fourier Transform (FT) 이 converge(수렴)할 sufficient condition(충분 조건).
특정 신호에 대해 Fourier series 혹은 Fourier transform이 존재하는지에 대한 sufficient condition.
즉, Dirichlet Condition을 만족하면, 항상 FS, FT가 존재함.
단, sufficient condition이므로 FS와 FT가 존재하지만 Dirichlet condition을 만족하지 않는 경우도 존재.
Dirichlet Condition
Dirichlet Condition은 다음과 같음.
- single-valued function (= $f(t)$ must be single valued everywhere.) : 일가함수의 조건을 기억할 것.
- Finite # of Discontinuities (유한한 시간 구간에서 신호의 불연속점의 수는 유한해야 함.)
- 아래의 최대값, 최소값도 유한해야 하는 조건과 함께 사용되어, 해당 discontinuity의 값도 유한해야 함 (tangent의 경우의 discontinuities는 안됨.).
- 아닌 예 : 남은 구간의 1/2에서 함수의 값이 1/2이 되는 신호. ← 무한한 불연속점을 가지게 됨.
- Finite # of maxima and minima.
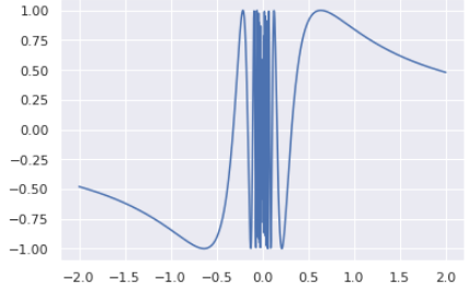
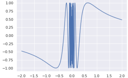
- 아닌 예 : $\sin(\frac{1}{t}),\cos(\frac{1}{t})$ ← $t=0$에서 period가 너무 짧아져서 최대, 최소가 무한개 존재하게 됨.

$\cos(1/t)$는 0부근에서 무한히 많은 maxima, minima가 존재.
- Absolutely Integrable (over a period) = 절대적분 가능한 경우.
- 앞의 세 조건은 주로 FS가 수렴하기 위한 내용으로 더 많이 사용됨.
- 실제적으로 Absolutely integrable 인 경우, FT가 존재함 (sufficient condition)!
$$\int^{t_0+T}_{t_0}|x(t)|dt <\infty$$
참고사항
$x(t)$가 특정 신호로서, 다음의 유한개 harmonics의 Fourier series $\hat{x}_N$으로 표현될 수 있다고 하자.
$$\hat{x}_N(t)=\displaystyle\sum_{k=-N}^{N}X_k e^{jk\Omega_0 t} dt$$,
$x(t)$가 FS로 표현된다면 다음이 성립
$$x(t)=\underset{N\to\infty}{\lim}\hat{x}(t)$$
사용되는 harmincs의 수를 결정하는 $N$을 무한대로 보내면 (무한대로 높은 주파수의 harmonics사용)
Parseval's Theorem(퍼시벌의 정리) 등을 통해 다음이 성립함:
$$\int_T |x(t)|^2\,dt < \infty \implies \lim_{N \to \infty} \int_T |x(t) - \hat{x}_N(t)|^2\,dt = 0$$
여기서 $\hat{x}_N(t)$는 $N$개의 N개의 harmonics(고조파)를 사용한 approximation이며,
위의 관계는 평균제곱오차(L2 의미)에서 0으로 수렴함을 뜻함
그러나,
이것은 $x(t)=\underset{N\to\infty}{\lim}\hat{x}_N(t)$를 의미하는 건 아님.
즉, 모든 $t$에서 점별(point-wise)로 일치한다는 의미는 아니라는 점을 유의해야 한다.
Dirichlet condition 과 FS, FT, 그리고 Laplace Transform
Dirichlet condition은 $x(t)=\underset{N\to \infty}{\lim}\hat{x}(t)$가 성립하기 위한 sufficient condition을 제시함.
- $x(t)=\underset{N\to\infty}{\lim}\hat{x}(t)$ 등호 성립은 FS가 존재함을 의미한다.
- 비주기 함수의 경우, 주기 $T=\infty$인 경우로 확장하여 생각할수 있고, 이는 FT로 연결됨.
- 참고로, Dirichlet condition을 만족할 경우 불연속점에서는 해당 불연속점의 좌극한과 우극한의 평균값으로 수렴하게 됨.
(Fourier series로 표현시)
좀 더 살펴보면,
absolutely integrable하지 않은 신호들에 대한 frequency domain representation을 구하기 위해서는
$\Omega$ 대신 $s=\sigma+j\Omega$를 사용한 Laplace transform이 필요하게 됨.
단, $\sigma$의 값의 범위에 따라 abolutely integrable여부가 결정되므로
Region of Convergence (ROC)가 요구된다.
Fourier Transform이 가능한 신호
- Dirichlet condition을 만족하는 signal.
- Energy signal
- Power signal
- Impulse signal ($\delta(t) \leftrightarrow 1$)
- Unit step signal ($u(t) \leftrightarrow \pi\delta(\omega)+\frac{1}{j\omega}$)
2022.09.28 - [.../Signals and Systems] - [SS] Fourier Transform of Unit Step Function
[SS] Fourier Transform of Unit Step Function
Unit step function은 다음과 같음.$$ u(t)=\left\{\begin{matrix}1, & \text{ for } t \ge 0 \\ 0, & \text{ for } t2023.07.05 - [.../Signals and Systems] - [SS] Unit Step Function0 \\0, &t" data-og-host="dsaint31.tistory.com" data-og-source-url="https://d
dsaint31.tistory.com
'... > Signals and Systems' 카테고리의 다른 글
| [SS] Ch04 Ex : Inverse Laplace Transform (0) | 2022.10.24 |
|---|---|
| [SS] Cross Correlation (3) | 2022.10.14 |
| [SS] Fourier Transform of Constant Function (1) | 2022.09.28 |
| [SS] Fourier Transform of Unit Step Function (0) | 2022.09.28 |
| [SS] Fourier Transform of Signum (0) | 2022.09.28 |